Toggle navigation
首页
热门专题
民主生活会
组织生活会
基层书记述职
述职述廉报告
总结及计划
精品范文
计划方案
总结汇报
巡视巡察
领导讲话
现实表现
心得体会
交流发言
党课讲稿
每日更新
学习资料
职场攻略
写作技巧
金句素材
好文分享
PPT课件
党课PPT
汇报PPT
扫码入群
开通会员
会员
中心
登录
注册
首页
精品范文
每日更新
/ 2025年民主生活会主要负责同志对班子成员的批评意见
docx
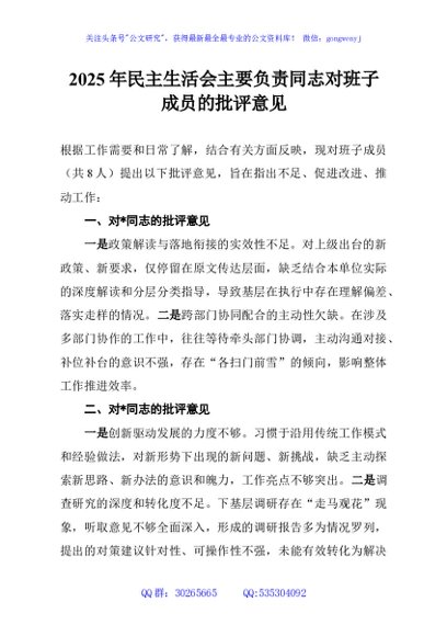
2025年民主生活会主要负责同志对班子成员的批评意见
发布 2026-02-10 10:33:14
阅读 1014
大小 18.97 KB
收藏
手机查看
VIP会员可免费下载与转存
开通会员
马上下载
剩余内容已隐藏,点击付费后查看
温馨提醒:
升级
VIP
免费浏览,您当前 未登录
升级VIP
温馨提醒:
您需要支付
¥10.00
元后才能查看这篇内容
微信支付
点赞(
0
)
打赏
本文分类:
每日更新
本文标签:无
浏览次数:
1014
次浏览
发布日期:2026-02-10 10:33:14
本文链接:
http://www.gongwenyj.com/meirigengxin/156840.html
上一篇 >
在大学党委2025年度民主生活会上的指导讲话
下一篇 >
市人社局2025年工作总结及2026年工作计划
2026年XX市教育工作要点
在全院市党代表、人大代表、政协委员及医护代表座谈会上的讲话
XX市委党校关于2025年法治政府建设情况的报告
XX县人大关于2025年度规范性文件备案审查工作情况的报告
评论列表
共有
0
条评论
暂无评论
发表评论
取消回复
登录
注册新账号
联系客服
微信扫一扫咨询
微信公众账号
微信扫一扫加关注
发表
评论
返回
顶部
发表评论 取消回复