Toggle navigation
首页
热门专题
民主生活会
组织生活会
基层书记述职
述职述廉报告
总结及计划
精品范文
计划方案
总结汇报
巡视巡察
领导讲话
现实表现
心得体会
交流发言
党课讲稿
每日更新
学习资料
职场攻略
写作技巧
金句素材
好文分享
PPT课件
党课PPT
汇报PPT
扫码入群
开通会员
会员
中心
登录
注册
首页
精品范文
每日更新
/ 2025年民主生活会对照检查材料“管党治党”相关问题汇编
docx
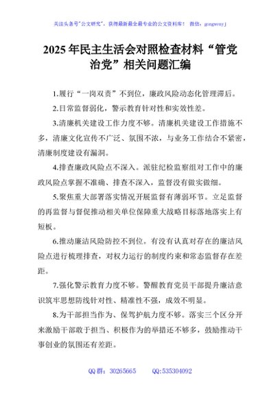
2025年民主生活会对照检查材料“管党治党”相关问题汇编
发布 2026-01-19 17:05:47
阅读 1006
大小 24.5 KB
收藏
手机查看
VIP会员可免费下载与转存
开通会员
马上下载
剩余内容已隐藏,点击付费后查看
温馨提醒:
升级
VIP
免费浏览,您当前 未登录
升级VIP
温馨提醒:
您需要支付
¥10.00
元后才能查看这篇内容
微信支付
点赞(
0
)
打赏
本文分类:
每日更新
本文标签:无
浏览次数:
1006
次浏览
发布日期:2026-01-19 17:05:47
本文链接:
http://www.gongwenyj.com/meirigengxin/154739.html
上一篇 >
2025年民主生活会对照检查材料“政府和经济工作”相关问题汇编
下一篇 >
2025年度民主生活会个人对照检查材料(五个带头)
2026全国两会专题课件PPT:总书记指引加紧推进健康中国建设
讲稿+PPT:2026全国两会专题课件PPT:总书记指引加紧推进健康中国建设
(10篇)在人民法院与各民主党派中央、工商联负责人和无党派人士代表座谈会发言材料汇编
在2025年基层党建工作述职评议会议上的讲话(集团公司)
评论列表
共有
0
条评论
暂无评论
发表评论
取消回复
登录
注册新账号
联系客服
微信扫一扫咨询
微信公众账号
微信扫一扫加关注
发表
评论
返回
顶部
发表评论 取消回复